01月14日讯 今日国安官宣茹子楠、阿不都海米提、贾非凡和邓捷夫4人加盟。其中后卫新援阿不都海米提曾与张玉宁在中超赛场发生冲突。
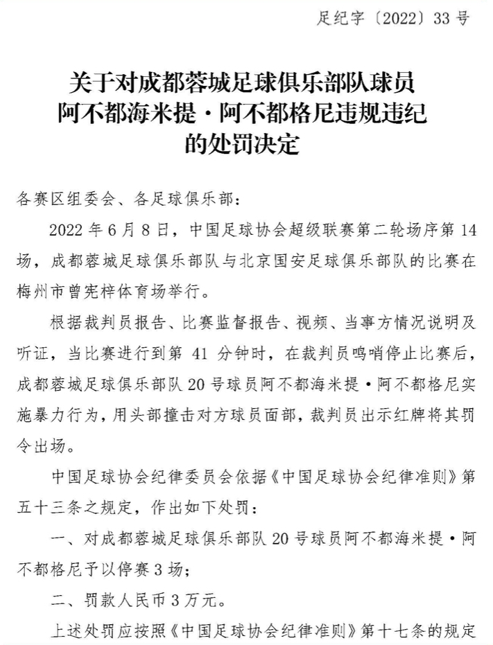
2022赛季中超联赛,成都蓉城对阵北京国安,当时效力蓉城的阿不都海米提背后撞翻张玉宁,张玉宁前来对峙,阿不都海米提用头顶翻张玉宁,被直红罚下。
阿不都海米提的反应被定性为暴力行为,遭到足协追罚,停赛3场,罚款3万。
yl23455永利注册登录-冬奥会|5金4银6铜!中国冬奥军团刷新境外参赛历史最好成绩
yl23455永利入口-国米最成功的重建是换帅!从小因到齐沃,从即战力到年轻化!
yl23455永利官方网站-邮报:森林有意租借签下齐米卡斯,罗马可能会退租他
yl23455永利注册登录-勇士捆仙锁难囚莫兰特 但灰熊为何惨败而归?
yl23455永利官方网站-短道加拿大站中国队遇考验 林孝埈难成“救命稻草”
yl23455永利注册登录-独行侠弱点被绿军放大 东契奇争冠还需更多帮手
比哈登利拉德先换队?四大追求者谁能换到西卡?
yl23455永利平台-斯基拉:尤文已经和马特塔就一份4年合同达成原则性协议